江蘇乃爾風電技術開發有限公司
今天呢來跟大家聊聊風力發電機安裝時候的諸多風速和溫度限製。
風feng力li發fa電dian機ji,顧gu名ming思si義yi是shi用yong風feng來lai發fa電dian的de機ji器qi。即ji便bian風feng對dui於yu風feng機ji來lai說shuo是shi衣yi食shi父fu母mu,但dan是shi在zai安an裝zhuang風feng力li發fa電dian機ji時shi,有you時shi候hou有you風feng卻que並bing不bu一yi定ding是shi好hao事shi。我wo們men大da多duo數shu人ren對dui風feng速su有you多duo大da,可ke能neng並bing沒mei有you非fei常chang直zhi觀guan的de認ren識shi,可ke以yi參can見jian下xia表biao,應ying該gai就jiu比bi較jiao一yi目mu了le然ran了le。

風速大小的直觀概念
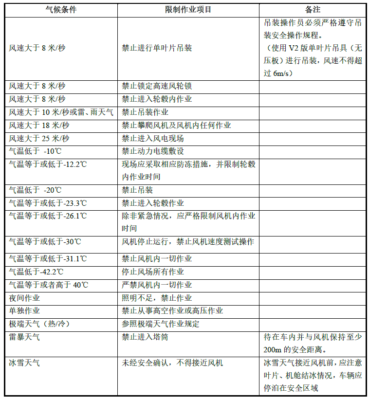
今jin天tian以yi國guo內nei某mou知zhi名ming風feng機ji廠chang家jia機ji型xing的de單dan葉ye片pian吊diao裝zhuang方fang案an為wei依yi托tuo,聊liao一yi聊liao風feng機ji在zai安an裝zhuang時shi候hou的de諸zhu多duo風feng速su和he溫wen度du限xian製zhi,如ru下xia表biao所suo示shi。發fa電dian的de時shi候hou有you風feng是shi好hao事shi(雖然風速太大也不是好事,今天先不談這麼深入)。但是普通的風速比如8m/s的風速,隻是小樹搖擺,但是對於風機安裝來說確實致命的。
jiandanlaishuozhegefengsugenggaodeshihou,anzhuangdetadiaozaiheguoda,diaobirongyisunhuai,daozhixianchangfashengdiaocheqingfu,feichangweixian,haoduoshengmingshigudoushiyouyuqianggongqi,zaifengdadeshihoushigongzaochengde。ciwai,fengdadeshihouyepianhuangdongjiaoda,hennanduizhongqierongyipengdaojitouhuozhetatongzaochengbukenidesunhuai。
wenduguogaohuoguodidoubushihaoshi,guodihuoguorefengjidoushibunengfadiande。duicailiaoheshebeidoushiyigetiaozhan,yinweihenduofengjilingbujiandouyougegongzuoheshengcunwendufanwei,chaochulezhegefanweidouhuimianlinshixiaodefengxian。zhezhongshihouzaifengjineizuoyefashengshigudefengxianjigao。suoyihenduochangjiadouhuizaifengjineizuoyezuochuzhuduoxianzhilaibaohugongzuorenyuandeanquan。yourucizhiduodexianzhi,fengdianxingyebuduanpinfashigudeyuanyinyejiubunanlijiele。

某知名廠家的單葉片吊裝方案
在
線
谘
詢